
液體二氧化碳流量計
- 品*:JKM/凱銘儀表
- 型號:JKM-K
- 測量范圍:0.006-2000t/h
- 精度等級:0.2% 0.1%
- 公稱通徑:DN10-DN350
- 適用介質:液體 氣體
- 工作壓力:1.6~10MPa
- 工作溫度:-200-350℃
- 供電方式:220VAC 24VDC
- 訂貨號:WRC957774VZF
液體二氧化碳流量計產品介紹
質量流量計采用科里奧利力原理,通過測量流體在管道中受到的科里奧利力,能夠直接測量管道內流體的質量流量。科里奧利力僅與流體的質量和運動速度有關,從原理上消除了溫度、壓力、流體狀態、密度等參數的變化對測量精度的影響,直接獲得各種介質在復雜環境條件下精確的流量值和密度值,不需要經過中間參數的轉換,避免因中間轉換產生測量誤差,從而實現高準確度的精準測量。

液體二氧化碳流量計原理介紹
科里奧利力(Coriolis effect),簡稱:科氏力,是對旋轉體系中進行直線運動的質點由于慣性相對于旋轉體系產生的直線運動的偏移的一種描述。
質量流量計是科里奧利力的典型應用,它讓被測量的流體通過一個振動中的測量管,流體在管道中的流動相當于直線運動,測量管的振動會產生一個角速度,由于振動是受到外加電磁場驅動的,有著固定的頻率,因而流體在管道中受到的科里奧利力僅與其質量和運動速度有關,而質量和運動速度即流速的乘積就是需要測量的質量流量,因而通過測量流體在管道中受到的科里奧利力,便可以測量其質量流量。

液體二氧化碳流量計產品優勢
1.質量準
質量準確度高 測量誤差優于±0.1%
通過對質量流量計傳感器結構參數上的優化,以及數字技術在變送器上的應用,K系列質量流量計質量測量誤差優于±0.1%,重復性優于±0.025%。
2.密度準
密度準確度高 測量誤差優于±0.0005g/cm3
K系列質量流量計實現了直接在線實時測量密度,安全、方便、可靠,免除手動測量的種種弊端,提高操作人員的工作效率。
3.溫度準
溫度準確度高 測量誤差優于±0.2°C
K系列質量流量計采用pt100溫度傳感器,配合精密測量電路和先進的溫度補償算法,為流量和密度的精準測量提供可靠保障。
4.零點穩
零點穩定性好 保證長期穩定運行
零點穩定性是評價質量流量計的測量精度和長期穩定性的重要指標。
K系列質量流量計采用了具有**發明**和美國發明**的獨創技術,使得產品本身具有超高的零點穩定性,即使在惡劣的工況條件下,也能長期準確、穩定的運行。
5.量程比寬
量程比可達40:1
K系列質量流量計運用數字算法,過濾掉了更多噪聲保證了低流速的測量準確性,量程比可達40:1。
6.響應快
響應時間快,適用于小批量,短時間的灌裝
K系列質量流量計變送器運用數字算法,提高了采樣率,極大的縮短了響應時間,保證了小批量、短時間的灌裝一致性。
7.壽命長
產品設計使用壽命為20年
傳統體積流量計的齒輪、轉子等部件易受流體沖刷影需定期清洗或更換。
K系列質量流量計的原理決定了它內部無阻礙件和活動件,不存在磨損等問題,充分保證了質量流量計的使用壽命,精準計量的同時大大降低了維護成本,省時、省力、省心。
8.功能多
更多的警示功能
K系列質量流量計變送器能夠測量更多的變量,實現更加準確的狀態指示,例如氣液兩相流狀態的提醒。
液體二氧化碳流量計應用現場


液體二氧化碳流量計流量范圍

①額定流量是指在參考條件下水流引起的儀表壓降約為0.1MPa時對應的流量。
②標明的流量誤差包括重復性,線性度以及滯后的綜合效應。全部液體指標是基于水在(20~25)℃和(0.1~0.2)MPa的參考條件下得出的,除非另有說明。
③體積流量誤差是以密度為1g/cm3的過程流體為基準的。對于密度不為1g/cm3的過程流體,體積流量=質量流量/流體密度。
④量程比是額定流量和*小流量的比值。
⑤當流量值接近流量范圍的低端,流量計準確度開始偏離所聲明的準確度,這時須考慮零點穩定性,零點穩定性為無安裝應力條件下測得。
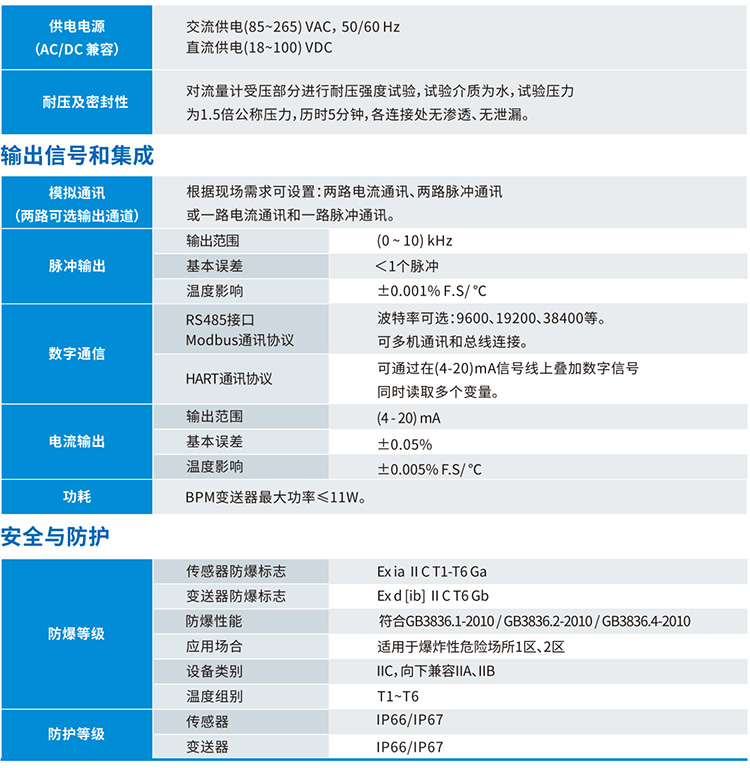
液體二氧化碳流量計技術參數

液體二氧化碳流量計安裝尺寸


液體二氧化碳流量計安裝注意事項

下一篇:JKM-LZ|腐蝕性氣體流量計


